云闪付 云闪付APP

    计算产品服务 2025-06-18

    云闪付 云闪付APPA924 DS大模型一体机硬件维保服务说明书_V1.1

    云闪付 云闪付APPA924 DS大模型一体机硬件维保服务说明书_V1.1_2.png

    1.jpg




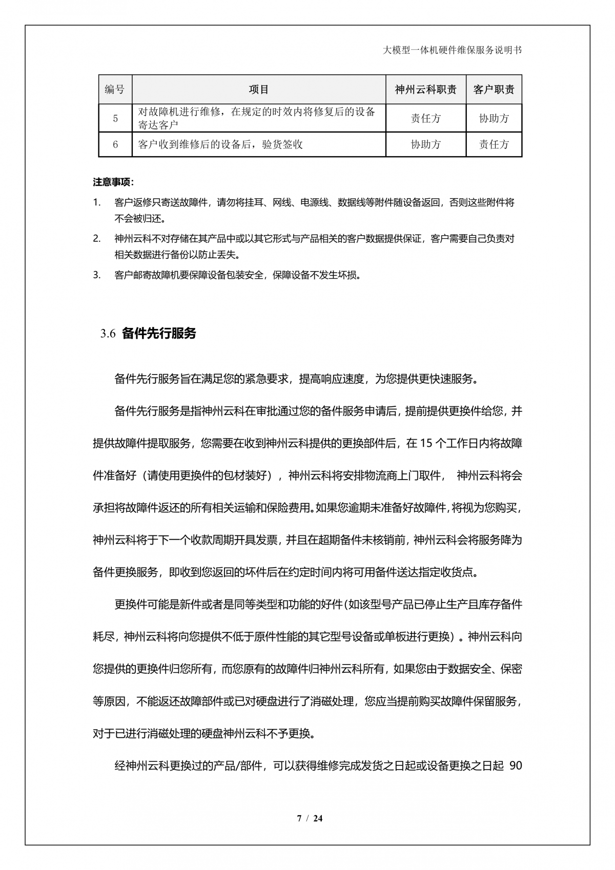
    云闪付 云闪付APPA924 DS大模型一体机硬件维保服务说明书_V1.1_14.png